湖南省康复医院
搜索
OA办公
导航菜单
首页
医院概况
医院简介
领导班子
医院设备
新闻中心
医院新闻
媒体报道
视频新闻
就医指南
预约挂号
门诊排班表
来院路线
科室导航
临床科室
专家介绍
党建工作
党建新闻
清廉医院
文明创建
科研教学
医学教育
科研动态
护理园地
护理动态
天使风采
护理学科
护理团队
院务公开
招标采购
人事信息
通知公告
健康宣教
健康科普
科普小视频
院务公开
您现在的位置:
首页
>
院务公开
>
招标采购
招标采购
人事招聘
通知公告
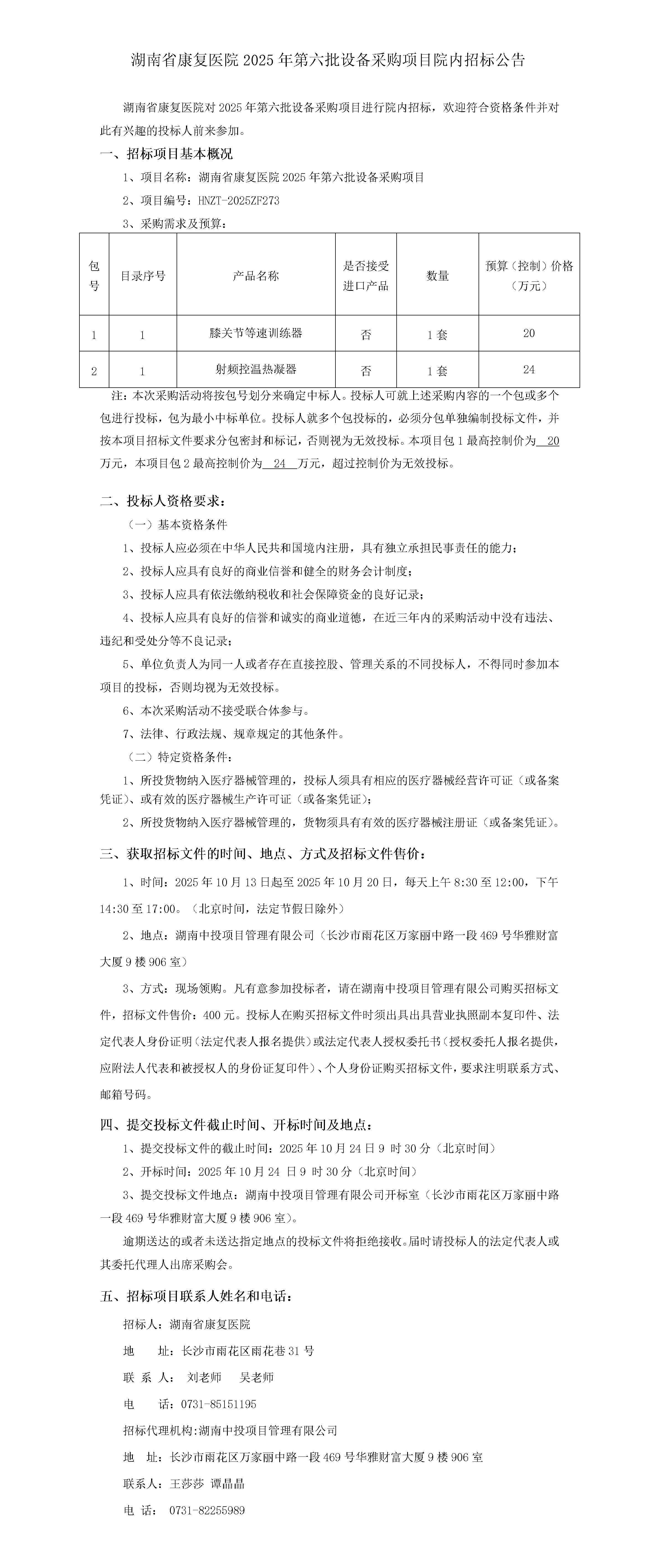
湖南省康复医院2025年第六批设备采购项目院内招标公告
2025-10-13
1890
字号 :
小
中
大
手机二维码预览
扫一扫,直接在手机上打开
内容分享
上一篇:湖南省康复医院采购意向
下一篇:湖南省康复医院等保测评服务项目竞争性磋商公告
首页
医院概况
新闻动态
科室导航
首页
医院概况
医院简介
领导班子
医院设备
新闻中心
医院新闻
媒体报道
视频新闻
就医指南
预约挂号
门诊排班表
来院路线
科室导航
临床科室
专家介绍
党建工作
党建新闻
清廉医院
文明创建
科研教学
医学教育
科研动态
护理园地
护理动态
天使风采
护理学科
护理团队
院务公开
招标采购
人事信息
通知公告
健康宣教
健康科普
科普小视频
预约
挂号
来院
路线
门诊
指南
返回
顶部
立即查询